As you saw in Chapter 7, "Session Beans", session beans can interact directly with the database as easily as they can manage the workflow of other beans. The ProcessPayment bean, for example, makes inserts into the PAYMENT table when the byCredit() method is invoked. The TravelAgent bean queries the database directly when the listAvailableCabins() method is invoked. With stateless session beans like ProcessPayment, there is no conversational state, so each method invocation must make changes to the database immediately. With stateful session beans, however, we may not want to make changes to the database until the transaction is complete. Remember, a stateful session bean can be just one participant out of many in a transaction, so it may be advisable to postpone database updates until the entire transaction is committed or to avoid updates if it's rolled back.
There are several different scenarios in which a stateful session bean would want to cache changes before applying them to the database. In Chapter 9, "Design Strategies", we will take a look at modeling entity business concepts in stateful session beans that implement the SessionSynchronization interface. These sessions may have their methods invoked many times before writing to the database. For example, think of a shopping cart implemented by a stateful session bean that accumulates several items for purchase. If the bean implements SessionSynchronization, it can cache the items and only write them to the database when the transaction is complete.
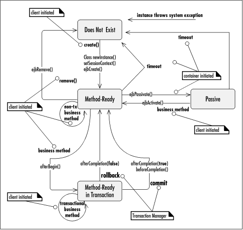
The javax.ejb.SessionSynchronization interface allows a session bean to receive additional notification of the session's involvement in transactions. The addition of these transaction callback methods by the SessionSynchronization interface expands the bean's awareness of its life cycle to include a new state, the Transactional Method-Ready state. This third state, although not discussed in Chapter 7, "Session Beans", is always a part of the life cycle of a transactional stateful session bean. Implementing the SessionSynchronization interface simply makes it visible to the bean. Figures Chapter 8, "Transactions" and Figure 8-13 show the stateful session bean with the additional state in EJB 1.1 and EJB 1.0.


The SessionSynchronization interface has the following definition:
package javax.ejb;
public interface javax.ejb.SessionSynchronization {
public abstract void afterBegin() throws RemoteException;
public abstract void beforeCompletion() throws RemoteException;
public abstract void afterCompletion(boolean committed)
throws RemoteException;
}
When a method of the SessionSynchronization bean is invoked outside of a transaction scope, the method executes in the Method-Ready state as discussed in Chapter 7, "Session Beans". However, when a method is invoked within a transaction scope (or creates a new transaction), the bean moves into the Transactional Method-Ready state.
When a transactional method is invoked on a bean, the bean becomes part of the transaction. This causes the afterBegin() callback method defined in the SessionSynchronization interface to be invoked. This method should take care of reading any data from the database and storing the data in the bean's instance fields. The afterBegin() method is called before the EJB object delegates the business method invocation to the bean instance.
When the afterBegin() callback method is done, the business method originally invoked by the client is executed on the bean instance. Any subsequent business methods invoked within the same transaction will be delegated directly to the bean instance.
Once a stateful session bean is a part of a transaction--whether it implements SessionSynchronization or not--it cannot be accessed by any other transactional context. This is true regardless of whether the client tries to access the bean with a different context or the bean's own method creates a new context. If, for example, a method with a transaction attribute of Requires New is invoked, the new transactional context causes an error to be thrown. Since the attributes Not Supported and Never (EJB 1.1 only) imply a different transactional context (no context), invoking a method with thesex attributes also causes an error. A stateful session bean cannot be removed while it is involved in a transaction. This means that invoking ejbRemove() while the bean is in the middle of a transaction will cause an error to be thrown.
At some point, the transaction in which the bean has been enrolled will come to an end. If the transaction is committed, the bean will be notified through its beforeCompletion() method. At this time, the bean should write its cached data to the database. If the transaction is rolled back, the beforeCompletion() method will not be invoked, avoiding the pointless effort of writing changes that won't be committed to the database.
The afterCompletion() method is always invoked, whether the transaction ended successfully with a commit or unsuccessfully with a rollback. If the transaction was a success--which means that beforeCompletion() was invoked--the committed parameter of the afterCompletion() method will be true. If the transaction was unsuccessful, committed will be false.
It may be desirable to reset the stateful session bean's instance variables to some initial state if the afterCompletion() method indicates that the transaction was rolled back.

Copyright © 2001 O'Reilly & Associates. All rights reserved.